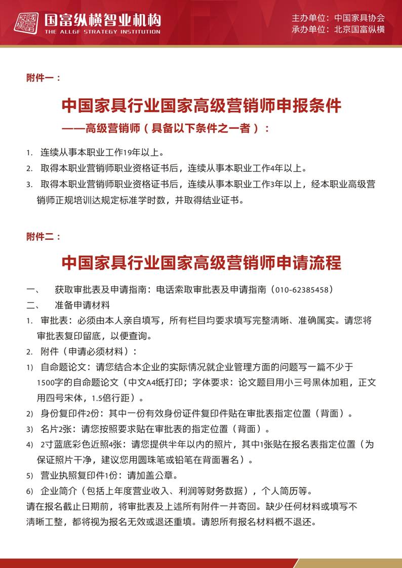
各有关企业:
中国家具协会培训部近期将举办“行业高端总裁班——国家高级营销师”培训活动,河北地区的报名工作已委托我协会具体组织实施,请有意参加的人员尽快按照相关要求填写报名表上报我协会。详情参见附件。
联系人:刘会平
电话:0311-83032410
邮箱:3032410@163.com
Q Q:471628047
河北省家具协会
2014年5月4日





附件三:报名表
姓名 |
| 性别 |
| 文化程度 |
| 联系电话 | 二寸免冠 蓝底彩色照片 (45x35mm) 背面用圆珠笔或铅笔 书写姓名 |
身份证号码 |
|
|
工作单位 |
| 参加工作时间 |
|
从事本职业(工种)工龄 |
| 现工作岗位 |
|
联系地址 |
|
原证书职业名称及等级 |
| 原证书编号 |
|
申报职业 |
| 申报等级 |
| 邮政编码 |
|
获奖情况 |
|
本人工作 简历 | 起止时间 | 何 地 何 部 门 | 职业(工种) | 证明人 |
|
|
|
|
|
|
|
|
鉴 定 机 构 | 鉴定职业 |
| 单位或培 训机构 |
|
鉴定等级 |
|
理论成绩 |
|
技能成绩 |
| (盖章) |
综合评审 |
| 年 月 日 |
| 行业职业 技能培训 和鉴定管 理总站 |
|
|
|
(盖章) | (盖章) |
年 月 日 | 年 月 日 |
综合 |
| 中国轻工 业职业技 能鉴定指 导中心 |
|
评审 |
|
|
小组 | (盖章) | (盖章) |
意见 | 年 月 日 | 年 月 日 |
(本表一式贰份,A4纸可复制。照片共四张) 审批表请认真填写,本表请回传至传真:0311-3032410 |
|
|
|
|
|
|
|
|
|
|